» 2、梅大高速塌方已确认48人死亡
5月2日,广东梅州市梅大高速茶阳路段塌方救援新闻发布会召开。记者在发布会上获悉,截至目前,共发现23辆车陷落,造成48人死亡,另有3人需要DNA进一步比对确认;30人受伤,目前无生命危险。
5月1日凌晨2时10分,梅大高速往福建方向大埔路段附近发生高速公路路面塌方灾害。至5月2日5时30分,已发现23辆车陷落,36人死亡。记者注意到,事发地梅州市大埔县近日曾遭遇强降雨天气。
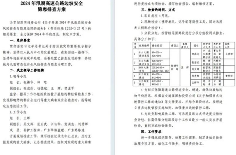
该高速公路运营管理单位此前介绍,今年汛期来临前,他们已经对梅大高速的边沟、高边坡等重点隐患区域开展集中排查,在日常管理过程中还使用了无人机、视频巡检、边坡预警系统等智能监测设备。今年4月底,梅大高速刚刚完成汛期高速公路边坡安全隐患排查。
多名公路专家和资深业内人士指出,发生坍塌的正是维护高速公路路基稳定的边坡,按照坍塌的体量来看,塌陷事故应该不是瞬间形成,此前或有灾害征兆。
5月2日,广东梅州市梅大高速茶阳路段塌方救援新闻发布会召开。记者在发布会上获悉,截至目前,共发现23辆车陷落,造成48人死亡,另有3人需要DNA进一步比对确认;30人受伤,目前无生命危险。
5月1日凌晨2时10分,梅大高速往福建方向大埔路段附近发生高速公路路面塌方灾害。至5月2日5时30分,已发现23辆车陷落,36人死亡。记者注意到,事发地梅州市大埔县近日曾遭遇强降雨天气。
该高速公路运营管理单位此前介绍,今年汛期来临前,他们已经对梅大高速的边沟、高边坡等重点隐患区域开展集中排查,在日常管理过程中还使用了无人机、视频巡检、边坡预警系统等智能监测设备。今年4月底,梅大高速刚刚完成汛期高速公路边坡安全隐患排查。
多名公路专家和资深业内人士指出,发生坍塌的正是维护高速公路路基稳定的边坡,按照坍塌的体量来看,塌陷事故应该不是瞬间形成,此前或有灾害征兆。