睡前消息自动搬运,其他重要消息转发

🚫 禁止事项
一、1.危害国家安全与公共秩序 2.侵犯他人权利(名誉隐私权等)
二、1.侮辱谩骂诋毁 2.人身或地域攻击 3.威胁胁迫骚扰 4.散布谣言教唆犯罪
三、1.广告推广 2.黑产灰产暗网 3.NSFW(与频道发布内容相关的除外)
四、1.刷屏 2.无意义水贴 3.阴阳怪气带节奏

⚠️ 任何发言用户视为已阅读并同意上述规则

在遵守上述规则的情况下,频道保证每位成员的言论自由,欢迎各位平等且友好地交流~

📢 频道:t.me/bedtime_news
» 3、最高检受理清华大学铊中毒事件受害者朱令父母的侦查监督申请

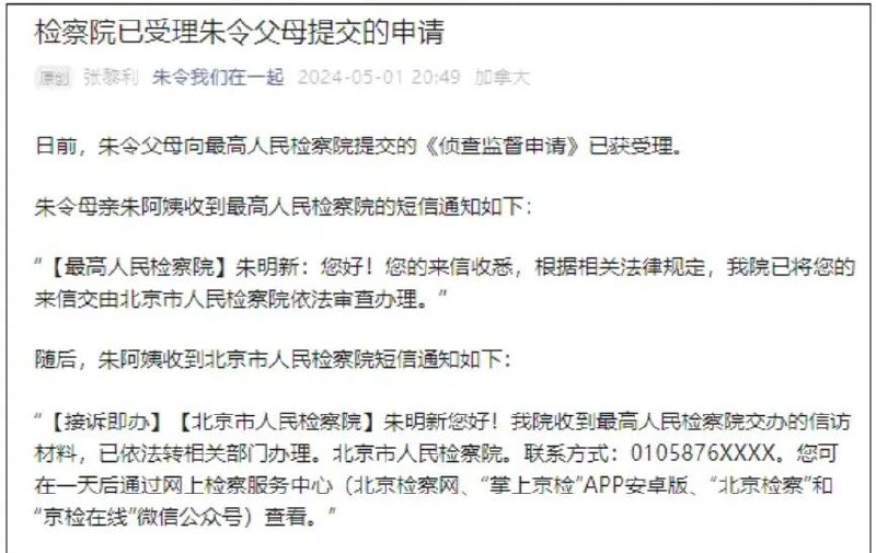
5月1日,微信公众号“朱令我们在一起”透露“清华铊中毒案”最新进展称,日前,朱令父母向最高人民检察院提交的《侦查监督申请》已获受理。

微信公众号“朱令我们在一起”称,朱令母亲提交的《侦查监督申请》中提出,有关部门的侦查行为中存在一些违法之处:“第一、‘结办’案件违法;第二、没有认定犯罪嫌疑人与事实不符;第三、解除对孙某的出国限制并为其变更身份信息违法;第四、以缺少‘直接证据’为由不作为,于法无据”。

朱令出生于1973年11月,1992年考入清华大学,1994年12月因身体不适住院治疗,1995年4月28日被确认为铊中毒。

朱令当时的室友孙某被认为有重大嫌疑,警方也曾锁定凶手就在朱令的“身边”,但此案未能侦破。从1994年中毒开始,朱令的智力、视觉、机体和语言功能没有得到恢复,生活必须由年迈的父母照料。

2013年,复旦大学投毒案告破,再度引发了公众对此案的关注。北京市公安局“平安北京”微博曾对“朱令案”作出回应,称因从朱令出现中毒症状到公安机关接报案件,时间已近半年。相关场所没有监控设施,犯罪痕迹物证已经灭失,尽管办案人员尽了最大努力,采取了当时能够使用的各种刑事侦查措施,仍未获取认定犯罪嫌疑人的直接证据,此案最终无法侦破。
» 2、梅大高速塌方已确认48人死亡

5月2日,广东梅州市梅大高速茶阳路段塌方救援新闻发布会召开。记者在发布会上获悉,截至目前,共发现23辆车陷落,造成48人死亡,另有3人需要DNA进一步比对确认;30人受伤,目前无生命危险。

5月1日凌晨2时10分,梅大高速往福建方向大埔路段附近发生高速公路路面塌方灾害。至5月2日5时30分,已发现23辆车陷落,36人死亡。记者注意到,事发地梅州市大埔县近日曾遭遇强降雨天气。

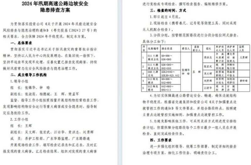
该高速公路运营管理单位此前介绍,今年汛期来临前,他们已经对梅大高速的边沟、高边坡等重点隐患区域开展集中排查,在日常管理过程中还使用了无人机、视频巡检、边坡预警系统等智能监测设备。今年4月底,梅大高速刚刚完成汛期高速公路边坡安全隐患排查。

多名公路专家和资深业内人士指出,发生坍塌的正是维护高速公路路基稳定的边坡,按照坍塌的体量来看,塌陷事故应该不是瞬间形成,此前或有灾害征兆。
» 1、南京都市圈共享住房公积金 包括4个安徽城市

财联社5月1日电,南京住房公积金管理中心5月1日发布《关于南京都市圈住房公积金贷款和提取政策的通告》,涉及贷款、购房提取和还贷提取。主要内容包括:

①支持南京都市圈缴存职工在南京购房使用住房公积金贷款

②南京市缴存职工在南京都市圈其他城市购买自住住房,享受住房公积金提取同城化待遇

适用城市:包括常州市、镇江市、扬州市、淮安市、芜湖市、马鞍山市、滁州市、宣城市。也就是说,南京都市圈9城公积金互认互贷。
» 马督工的知识星球开了

马督工的输出自留地
每周两篇深度分析
日更分享大量高质量答案
马督工会在这与大家面对面
共创内容社区

【睡前消息】放假中,只有这能“抓到”马督工

» 知识星球限时早鸟价年费

» 128元
» 7、李显龙谢幕演讲:国家发展靠社会凝聚力、长期规划,以及政治稳定和信任

5月1日,新加坡总理李显龙最后一次以总理身份发表五一劳动集会演讲。李显龙表示,缺乏资源和腹地的新加坡之所以取得非凡成就,完全是因为制度异常优秀。他说,在挑战和充满机遇的未来,新加坡已为子孙后代打下坚实的基础,新加坡必须专注于建设国家的硬道理,充分发挥优势。他提醒,新加坡不能被成功和声望冲昏头脑,需要更积极地维护自身声誉。

他说,在过去20年里,新加坡人的生活变得更好,政府采取的转型和提升经济策略奏效,不仅扩充和深化同国际贸易伙伴的合作,吸引更多外资到新加坡,也巩固了新加坡作为区域和国际枢纽的地位。

李显龙表示,新加坡必须继续专注于国家建设,并充分发挥优势。世界已改变,但一些硬道理不变。他重申国家建设的三个重点,即社会凝聚力、长期规划,以及政治稳定和信任。就政治稳定和信任,他强调,如果新加坡政治分裂,将无法维持长期的规划与努力。
» 6、内塔尼亚胡向人质家属保证 必然进攻加沙最后城市

综合以色列“i24NEWS”电视台、《以色列时报》等媒体报道,当地时间4月30日下午,以色列总理内塔尼亚胡在与阵亡士兵与被扣押人员及遇难者家属进行交谈时表示,无论加沙地带停火协议是否达成,以色列都将进入加沙南部城市拉法并展开军事行动。
» 5、中国第三艘航母确认出海试航

5月1日8时许,我国第三艘航空母舰福建舰从上海江南造船厂码头解缆启航,赴相关海域开展首次航行试验。

根据航母建造工程进展,这次海试主要检测验证福建舰动力、电力等系统的可靠性和稳定性。自2022年6月下水以来,福建舰建造工作按计划稳步推进,顺利完成系泊试验和装设备调试,具备出海进行试验的技术条件。
» 4、广东梅大高速凌晨塌陷 多辆汽车坠落 至少24人死

新华社5月1日电,记者从梅州市有关方面获悉,梅大高速路面塌方事故相关处置工作正在进行中。

截至5月1日15时,经现场核查,事故共造成20辆车陷落,涉及人员共54人,其中确认死亡人数24人,30人正在医院全力救治,暂无生命危险。目前,相关处置工作正在进行中。
» 3、宿迁警方承认 已禁止全市打印店打印控告材料

4月29日,上海一律师在网上发视频,称他和团队在江苏省宿迁市就一个案子做投诉走访工作,来到当地一家打印店打印相关材料时,却被店主告知因该材料涉及控告内容不能为其打印。

视频中称,该店主告诉律师,当地公安经常检查打印店,明确禁止打印店给顾客打印涉及控告内容的材料,一旦被发现,将面临2000元~5000元的罚款。

当日晚上,顶端新闻记者联系到上述发视频的律师杨卫华,其向记者确认了视频所述为他本人和团队真实经历,杨卫华还表示,按照打印店店主与他沟通的说法,整个宿迁市疑似都存在禁止打印店打印控告材料的相关管理。

上述说法是否属实?顶端新闻记者随后致电宿迁市多家打印店了解相关情况。

其中一家打印店的店员称,“控告材料、红头文件、宗教类等内容,还有一些模棱两可我们判断不出来的内容,一律是不给打的。”该店员表示,这是当地公安给他们开会时经常说的,如果违反,他们将被公安处罚2000元-5000元的罚款。

另一家打印店店员表示,除控告材料外,一些信访材料、邪教内容等,他们也不能打印,该店员称,当地公安对此有通知。

此外,有一家打印店并未明确告知记者控告材料是否能够打印,店员表示,需要来店当面看看具体内容。仅有一家打印店在听到打印材料涉及控告相关内容时,表示可以打印。

针对此事,顶端新闻记者也致电了宿迁市公安局,截至发稿,电话一直未能接通。

上述打印店中有店员介绍,关于打印内容相关规定的通知主体一般是辖区民警。顶端新闻记者又随机致电宿迁市多个派出所了解情况,其中,有一派出所民警表示,“有这种规定存在,尽量不要打印这些东西(控告相关)。”其余多个派出所均表示不清楚此事。
» 2、张永振指控上海公卫中心拖欠科研经费、劳务费过千万

2024年4月30日深夜,知名病毒学家张永振拿到了位于上海市公共卫生临床中心科研楼实验室的新制门禁卡。5月1日清晨,学生们得以顺利进入实验室查看正在进行的科研实验。此时,距离实验室大门被锁已经过了3天,张永振也在门口躺了3天。

4月28日早上,张永振团队实验室的门被上锁,十几名团队成员无法进去做实验,电脑等私人物品也无法取出。在多次沟通无果后,张永振选择以一种激烈的方式抗争——他带着一床被子睡在了实验室门口。八九名保安用一条条警戒线将科研楼围住,禁止无关人员接近张永振。

据经济观察网了解,张永振团队与上海公卫中心的类似冲突并非第一次发生。2023年6月,上海公卫中心就曾派出保安将张永振办公室内的物品搬至走廊。这一系列纠纷背后与一份存在着争议的合同和人事纠纷相关。

张永振称,2022年10月31日下午,上海公卫中心原副院长告知他,上海公卫中心与其团队的合作协议已经到期,从2022年11月1日开始不再合作,同时撤销了张永振的0A办公系统。

一份由上海公卫中心出具的搬离通知函显示:2017年10月,上海公卫中心与中国疾控中心张永振研究员签署《合作框架协议》,有效性为5年,因此双方合作事项自2022年10月后自动终止。

但张永振团队称,这份5年期的科研合作协议签署日期为2018年3月底,按照协议规定,张永振在上海公卫中心的工作应该在2023年3月结束,是公卫中心提前5个月终止合同,驱离团队成员。

另一方面,张永振提到,5年框架协议中约定的每年350万元科研经费,实际上只支付了3年。根据框架协议,上海公卫中心拖欠的科研经费共计700多万元,张永振与团队成员应得的劳务费、科研奖励等共计300余万元。

在张永振看来,科研合作协议到期时间存在争议是一方面,更重要的问题在于自己的人事编制问题始终没有得到解决。他说,自己应该是上海公卫中心的在编人员,可以在公卫中心工作到退休,但直到现在他的入职手续还未完成。

2018年至2023年3月,张永振在上海公卫中心任兼职教授,从事传染病与病毒学研究。张永振带领研究团队率先向全球公布新冠病毒的全基因序列,为全球抗疫奠定了基础,被认为是全球抗击新冠病毒疫情的转折点,赢得了国际社会的高度赞誉。
» 1、赵鼎新离职后介绍浙大社会学系改革:取消导师和具体学生的经济关联

2024年3月11日,赵鼎新因年龄原因不再担任社会学系系主任。离开系主任岗位之后,他依然是系里的学术委员会委员。

3月19日,浙大社会学系召开了党政联席会议,赵鼎新事先不知道有这次会议,也没被要求列席参加。会议上,浙江大学社会学系党总支书记陈素珊宣布成立了一个“社会学系学科建设工作小组”,要进行“站位更高”的改革。

在事后写给浙大党委书记和校长的信里,他说,“所有这些事事先都没有征求过我的意见……简单讲就是否定我主持浙大社会学系工作期间的工作。”他宣布辞去所有和社会学系有关的职务。

从2012年开始,赵鼎新担任浙江大学访问教授。2018年,赵鼎新任浙大社会学学科建设首席专家,逐步着手进行该系的改革。

在其他学校,博士生大多是单导师制,而赵鼎新让浙大社会学系的博士们拥有了一个导师组。

在学界,不少科研需要团队作业,有些教授手握多个课题,使得具体科研任务经常由学生承担。这个过程中,由于双方权力的不对等,可能演变为导师对学生的“剥削”,以及学生对导师的人身依附关系。高校博士生中流行把导师称为“老板”,也是这种权力关系的缩影。

赵鼎新的改革意在打破学生与导师之间这层“劳务”关系。李成告诉南方周末记者,博士生考入浙江大学社会学系后,一开始不选导师,“我们和导师都是松散型关系,也是双向的选择。一年之后导师和学生双方就会慢慢看准了。”

在浙大社会学系,三到五个导师组成一个导师组,联合指导学生,导师组里可能有外校成员,甚至国外成员,“有些导师组成员是世界有关领域的著名学者。”赵鼎新说,他希望让各种不完全和谐的声音、不同的知识来补充学生。

原来的单导师制,一个博士生的生活费,学校出一部分、导师的课题经费出一部分,相当于导师在金钱上拥有对学生的部分控制权。没有了单一的导师,导师这部分钱就由系里承担,带来了学生与导师地位的相对变化。“老师和学生之间的关系,变成了纯粹的学术指导关系。”浙大社会学系教师田梁说。

在赵鼎新看来,摆脱了对导师的金钱依附关系,是学生心灵迈向自由的第一步。
» 马督工的知识星球开了

马督工的输出自留地
每周两篇深度分析
日更分享大量高质量答案
马督工会在这与大家面对面
共创内容社区

【睡前消息】放假中,只有这能“抓到”马督工

» 知识星球限时早鸟价年费

» 128元
» 12. 美国宣布5支以色列部队涉嫌严重侵犯人权

美国有线电视新闻网4月29日报道,美国国务院副首席发言人韦丹特·帕特尔当天表示,美国已发现5支以色列部队涉嫌严重侵犯人权。

帕特尔在新闻发布会上表示:“我们发现5支以色列部队对个别严重侵犯人权事件负有责任。”但帕特尔说,这些事件都发生在10月7日之前,且并不在加沙地带。其中4支部队已经纠正了违规行为。

知情人士透露,以色列最近几个星期向美国通报了他们之前采取的未公开行动,美方正在审查,并决定是否阻止限制性援助。
» 11. 江苏、曲阜师范大学设置家委会

4月21日,江苏师范大学本科生家长委员会预备会议召开,家长们共同审定通过了《江苏师范大学家长委员会章程》,并遴选了家长委员会的主任、副主任和秘书长人选。随后,家长委员会成立仪式举行。江苏师大此次成立的是本科生家长委员会,江苏师大首届家长委员会已于2018年5月26日成立。

近年来,为推动家校互动、合作,多地高校单位成立了家委会。2022年1月1日《家庭教育促进法》开始施行,这是我国首次就家庭教育专门立法,要求家庭教育应与学校教育、社会教育紧密结合、协调一致,家庭教育由“家事”上升到“国事”。2022年10月,党的二十大报告指出,健全学校家庭社会育人机制。2023年1月,教育部等13个部门联合印发《关于健全学校家庭社会协同育人机制的意见》,提出到2035年,形成定位清晰、机制健全、联动紧密、科学高效的学校家庭社会协同育人机制。

这期间,山东曲阜师范大学印发《关于成立学院学生家长委员会的通知》,曲阜师大多个学院均在2023年秋季学期成立了家委会。据曲阜师范大学网站2023年11月消息,曲阜师大经济学院以年级为单位,经层层选拔成立了2023级家长委员会,共选拔出主任1名,副主任委员2名,秘书长1名,委员5名。

澎湃新闻注意到,2023年秋季学期,成立了家委会的高校单位还有:山东理工大学,山东青岛职业技术学院信息学院,山东东营职业学院会计学院,江苏宿迁学院外国语学院,广东韶关学院数学与统计学院等。

近年来,高校家委会工作探索比较突出的,还有江西师范大学。据江西师范大学网站介绍,江西师范大学国际教育学院2011年12月就成立了江西全省高校首个家长委员会。
» 10. 长江口航行警告 疑似新航母下水

据中国海事局网站消息,上海海事局发布航行警告,长江口5月1日一大型船舶深水航道出口实施交通管制。东海5月1日7时至5月9日9时,在四点连线水域内进行军事活动。请各航船注意。
» 9. 神舟十七号飞船安全落地

神舟十七号载人飞船返回舱在东风着陆场成功着陆,现场医监医保人员确认航天员汤洪波、唐胜杰、江新林身体状态良好,神舟十七号载人飞行任务取得圆满成功。
Back to Top