睡前消息自动搬运,其他重要消息转发

🚫 禁止事项
一、1.危害国家安全与公共秩序 2.侵犯他人权利(名誉隐私权等)
二、1.侮辱谩骂诋毁 2.人身或地域攻击 3.威胁胁迫骚扰 4.散布谣言教唆犯罪
三、1.广告推广 2.黑产灰产暗网 3.NSFW(与频道发布内容相关的除外)
四、1.刷屏 2.无意义水贴 3.阴阳怪气带节奏

⚠️ 任何发言用户视为已阅读并同意上述规则

在遵守上述规则的情况下,频道保证每位成员的言论自由,欢迎各位平等且友好地交流~

📢 频道:t.me/bedtime_news
» 8、梅西香港表演赛主办方:向球迷退款一半

据@大湾区之声微博,主办方Tatler今日(9日)宣布向球迷退款一半,具体安排将于三月中旬前公布。
» 7、恩捷股份辟谣:云南首富没有跑路美国,本来就是美国籍

近日,某微信公众号发表文章称,“国内锂电隔膜龙头恩捷股份董事长、云南首富李晓明(Paul Xiaoming Lee)在中国卖掉自家公司的股票,套现345亿元后,他以及其家庭中的5人移民美国并获美国国籍,停止了对产业技术的升级和投资。”

2月8日晚间,针对这一传言,云南恩捷新材料股份有限公司(以下简称“恩捷股份”)官方表示,“上述信息均不属实。”

恩捷股份表示,Paul Xiaoming Lee先生于1992年12月毕业于美国马萨诸塞大学(Universityof
Massachusetts)高分子材料专业,1992年至1995年任美国Inteplast
Corporation技术部经理,创业初期取得美国国籍,经过在国内近三十年的努力,公司上市并逐渐壮大成为全球锂电池隔膜龙头企业。并非网传的上市套现后移民美国,该不实信息严重损害了Paul
Xiaoming Lee先生的名誉,其对不实报道或传闻保留一切法律追责的权利。
» 6、乌克兰官方确认更换军队总司令

当地时间周四,乌克兰总统泽连斯基在社交媒体上宣布,新团队将接管乌克兰武装部队的领导权,亚历山大·瑟尔斯基被任命为乌克兰武装部队新的指挥官,前任总司令扎卢日内已被免职。这也是自俄乌冲突以来乌克兰方面最大的军事改组。
» 5、普京接受美国记者专访:美国只要停止给乌克兰提供武器,立刻就谈判

北京时间9日,美国福克斯新闻网前主播、独立媒体人卡尔森发布了一条全长2小时7分的采访视频,受访者正是俄罗斯总统普京。

上线前,这场采访就在世界范围内引发关注。有媒体称,这次采访或将成为2022年乌克兰危机爆发后,美国媒体人对普京进行的首个正式访问。相关通告已在社交媒体上获得了网友的上亿次浏览量。

而另一方面,也有欧美政客认为此举是“背叛”,主持人卡尔森成了“克里姆林宫的附庸”,并呼吁要对其进行制裁。

普京透露,2022年2月以后他没有再同拜登交谈过,但俄美间有一定的接触。此前同拜登交谈时,普京曾向其表示,美国支持乌克兰并排斥俄罗斯,是“犯下历史性的巨大错误”。

他还表示,俄方通过各种接触向美国领导层传达信息:“如果你们真的想停止战斗,就应该停止(向乌克兰)供应武器——一切都会在几周之内结束,仅此而已,然后就可以开始就某些条件进行谈判。”
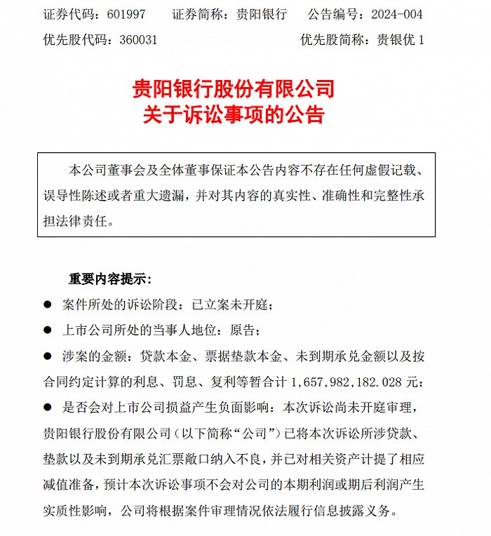
» 4、贵阳银行告王文银夫妻:16亿贷款未还

2月7日晚间,贵阳银行(601997.SH)披露一项诉讼公告,贵阳银行双龙航空港支行(以下简称双龙支行)因与贵州国际商品供应链管理有限公司(曾用名贵州国际商品交易中心有限公司)合同纠纷向贵州省贵阳市中级人民法院提起诉讼,于近日获得法院受理。

贵阳银行在公告称,2021年6月,双龙支行与被告一签订了《综合授信合同》,约定双龙支行向被告一授信人民币16亿元整(敞口金额),期限3年。

公开资料显示,贵州国际商品供应链管理有限公司成立于2015年,王文银为法定代表人,注册资本11亿元。正威集团持有该公司约95.55%的股权。

不过因被告一未按合同约定按时归还相关借款本息及票据垫款,且相关担保人亦未按时履行相应的担保义务,为维护公司合法权益,双龙支行依法向贵州省贵阳市中级人民法院提起诉讼。

据公告,上述案件涉及贷款本金、票据垫款本金、未到期承兑金额以及按合同约定计算的利息、罚息、复利等暂合计16.57亿元,这也意味着双龙支行向该公司的索赔金额超16亿元。
» 3、社区治理服务中心主任拒付工资 宁可拘留所过年

2月8日,西安市碑林区人民法院发布一起执行案例,一名社区治理服务中心主任宁可在拘留所里过年,也拒不履行生效判决文书确定的义务。

西安市碑林区法院分别立案执行的高某等人与被执行人某社区治理服务中心劳务合同纠纷六起案件,申请执行标的额总计8万余元。执行过程中,碑林区法院向被执行人某社区治理服务中心发出《执行通知书》《报告财产令》,责令其如实履行生效法律文书确定的义务,但被执行人未主动履行。
640.jpg
102 KB
» 2、食品企业内部人实名举报,最高拟奖100万

2024年2月8日,市场监管总局发布《关于对食品生产经营企业内部举报人举报实施奖励的公告(征求意见稿)》,对食品生产经营企业及网络食品交易第三方平台提供者的内部员工及相关知情人,向市场监督管理部门实名举报本企业食品安全违法行为线索的,经查证属实可对“吹哨人”予以最高100万元的奖励。
» 1、三年990万 安徽金寨技师学院超市经营权成交

据极目新闻报道,安徽金寨技师学院校园超市的租赁经营权,三年拍出了近千万的天价,以每年331万元的价格成交。

这确实超出了很多人的想象和认知——校园超市这么赚钱吗?

按照基本的常识去估算,一家超市单单租赁经营权一年就要331万,意味着抛开其他人工、进货、水电、维保等成本不算,每年至少要有超出331万的利润,才能覆盖租赁经营成本,而且还要保证有盈利空间。一所职校超市,有如此大的利润空间,确实容易引人关注。

据拍卖代理公司人士反映,该超市经营权拍卖估算价为138万,但现场竞价比较激烈,涉事相关视频中显示,在拍租会的现场,一人站在前方宣读竞价进展,并随时记录,40多秒内竞价了3次,最终以331万元的价格成交。

超市本来做的是薄利多销的生意,出现如此高额成交价后,不少网友担心该超市商品价格会较高。有网友质疑:“这么高的租金,每日营收要多少钱才能回本,利润有多少?”“所售商品会不会涨价,租下这块地后,老板有什么规划?”

针对网友疑问,校方工作人员表示,他们会对商品价格进行监督,售价不能超过周边的大型超市。在项目招标公告的附件中也有明确说明:“超市所售卖的商品价格不高于金寨县城内大型超市同款商品价格。”“对于超市被允许销售的商品和价格违反上述要求的,发现一次罚款1000元”。
640.jpg
64.7 KB
» 马督工的媒体课在各平台已更新第九、第十两课,分享了搜索技巧,欢迎已购课观众批判。
» 10、中国足协疑似停止和梅西团队合作

2月8日,有媒体报道中国足协已暂停与阿根廷足协合作,包括阿根廷国家队。大象新闻记者搜索中国足球协会官网发现,目前官网已经删除了关于里奥·梅西的所有新闻。2月4日,迈阿密国际在香港大球场4-1中国香港全明星队,梅西未能登场引发球迷不满。连日来不少球迷向海关、消委会、警方等投诉,希望得到合理解释和补偿。
» 9、中国裁判组将首次主哨男足亚洲杯决赛

亚足联8日公布,中国裁判员马宁、周飞、张铖、傅明组成的裁判组将执法10日举行的男足亚洲杯决赛,这是中国裁判组历史上首次主哨该项赛事的决赛。

10日,东道主卡塔尔队与约旦队将在卢赛尔体育场争夺亚洲杯冠军。根据亚足联安排,马宁将担任决赛主裁判,周飞、张铖将担任助理裁判,傅明将担任本场比赛的视频助理裁判。
» 8、辽宁少年队教练公开鼓励球员踢人 处罚停赛一年

2月1日,教练员吴高俊在广西北海参加由湖南基石足球俱乐部等单位举办的“基石渝皓杯”全国青少年冬训邀请赛比赛指挥过程中使用了不当言论,引发不良影响。辽宁足协依据相关规定,对吴高俊全省通报批评,对其予以停赛12个月。

根据网上流传的视频显示,在日前于广西北海进行的“2024基石·渝皓杯全国青少年冬训邀请赛”上,沈阳奥飒启星的主教练、前中超辽宁队球员吴高俊在球队0比6大比分落后的情况下,多次指挥自己的小球员踢人,也导致本方球员多次在比赛中做出危险犯规动作。
» 7、四川凉山一女子被丈夫泼白酒点火致大面积烧伤?联合工作组介入

2月8日,四川凉山州越西县通报,近日,关于“一女子被丈夫泼白酒点火致大面积烧伤”一事在网上传播,引发网友关心关注。该县迅速组建以县公安局、县检察院、县妇联、县民政局、县卫健局及属地乡镇等单位为主的联合工作组,主动介入。案件发生时公安机关已在第一时间开展案件调查取证工作,案件调查结果将及时向社会公布。
» 6、贵阳银行“踩雷”正威集团 16亿元敞口纳入不良

世界500强”正威集团面临的诉讼越来越多。2月7日晚间,贵阳银行公告称,贵阳银行股份有限公司双龙航空港支行与贵州国际商品供应链管理有限公司发生合同纠纷,涉案金额约16.58亿元。双龙支行向贵阳中院提起诉讼,案件已获受理,目前尚未开庭。

贵州国际成立于2015年5月,是贵州国际商品交易中心的运营方。公开资料显示,贵州国际商品交易中心是由正威集团与贵州省、贵阳市政府共同合作投资成立的一家大型大宗商品交易平台。深圳正威有限公司在贵州国际持股95.55%,贵州双龙航空港产业投资有限公司持股4.45%,后者是贵州本地国企。

一名知情人士透露,正威集团的国内业务大体可以分为供应链和产业园两大部分。供应链企业通常负责贸易,产业园则负责生产。正威集团旗下的供应链企业数以百计,其中与各地国企合资成立的供应链企业共有20余家。此外,正威在全国各地落地了40余个产业园用于生产,不少产业园仅修建了少量厂房,相当一部分土地尚未开发或者还处于在建状态。
» 5、英伟达CEO黄仁勋当选美国工程院院士

北京时间2月7日,美国国家工程院公布2024年新增院士名单,已选出114名新院士和21名国际院士。

其中,美国芯片巨头英伟达CEO黄仁勋赫然在列,当选美国工程院院士,入选理由是“英伟达高性能GPU正在推动人工智能革命”。
» 4、台积电已经是全球最大半导体制造商

2月4日,分析师 Dan Nystedt 近日发布推文,表示按照 2023 年营收进行衡量,台积电首次成为全球最大的半导体制造商。

报告指出,台积电 2023 年营收达到 693 亿美元,超过了英特尔的 542.3 亿美元和三星的 509.9 亿美元。
» 3、美国确认:墨西哥成美国进口货物最大来源国

美国商务部当地时间7日公布数据显示,2023年美国从墨西哥进口货物总额同比增长5%,达到4750亿美元。墨西哥成为美国进口货物的最大来源国。

墨西哥总统洛佩斯近日表示,墨西哥对美国在贸易方面的重要性将使美国不会轻易关闭两国边境过境点。洛佩斯说,美国参议院有人提议关闭两国边境过境点以限制移民入境美国,“美国人会同意吗?美国商人会同意吗?可能会同意关闭一天,但不可能一周”。
» 2、上海处理两起非机动车醉驾案

2月7日,上海奉贤公安交警部门披露了两起违法案例,两名非机动车骑行人均被判定为“醉酒驾驶非机动车”,分别受到罚款50元的处罚。

根据相关法律法规,“醉酒驾驶非机动车”属于法规明确禁止的交通违法行为。不过,跟机动车不同,并非所有的酒后驾驶非机动车行为都构成交通违法,只有达到醉酒驾驶标准,才构成行政违法。

一名从事交通事故审理的交警告诉记者,醉酒驾驶非机动车的处罚力度虽然相对较低,一般以批评教育和罚款为主,但在交通事故责任认定中,会将“醉酒驾驶”情形作为影响事故责任承担的判断要素,违法者需按比例承担相应的事故责任。大多数情况下,饮酒后驾驶电动自行车等非机动车辆,最多属于违法,不构成犯罪。
» 1、海航和桂林国资争夺桂林航空公司

2月7日凌晨,海航方面发布声明称,现获悉桂林航空已于2024年2月1日复航,该复航决策完全由桂林方单方决定,未征询我司作为实际控股股东的意见,其复航相关准备工作及后续安全、服务、运营等生产经营管理我司均未参与,我司及体系内企业也未提供相关服务保障。

海航方面称,桂林航空作为海航航空板块引战企业之一,依据海南省高院裁定批准,应纳入新海航“一张网”管控运行。但由于桂林国资股东方未执行重整计划,并对桂林航空实施全面管控,桂林航空实质上长期处于“脱网”运行状态。在我司无法对桂林航空实施任何管控且未参与其安全运行管理及保障的情况下,在此郑重声明:桂林航空的一切安全、服务、运行、经营等责任均与海航航空集团无关。

7日下午,桂林航空旗下微信公众号刊发的桂林交投声明称,我司是桂林市属国有独资企业,是经过国家民航监管部门批准、市场监管部门依法登记的桂林航空有限公司的合法控股股东。

桂林交投表示,桂林航空不属于已破产重整的海航航空集团(民营企业)控股,也不属于原海航集团破产重组实施合并重整的321家企业之列。涉及法律层面问题,交由司法机关依法处理,我司将全力维护国有资产不流失。

海航与桂林交投的纷争显露已久。2021年10月31日,海南省高院批准了海航集团重整计划。相关资料显示,虽然桂林航空未重组,但该重整计划明确,“桂林航旅对桂林航空实际享有100%股权的权益”。而海航航空相关方通过桂林航旅穿透享有桂林航空65%的权益。

海航方面认为,经人民法院裁定批准的重整计划从法律上对桂林航空的股权归属进行了确认,具有法律强制效力。桂林交投则对此不认同,认为此前双方已达成增资扩股协议,并支付了预付款,要享受应有的股权,而不是100%权益归属于海航。因此,桂林交投不同意桂林航空执行破产重整程序。
Back to Top