睡前消息自动搬运,其他重要消息转发

🚫 禁止事项
一、1.危害国家安全与公共秩序 2.侵犯他人权利(名誉隐私权等)
二、1.侮辱谩骂诋毁 2.人身或地域攻击 3.威胁胁迫骚扰 4.散布谣言教唆犯罪
三、1.广告推广 2.黑产灰产暗网 3.NSFW(与频道发布内容相关的除外)
四、1.刷屏 2.无意义水贴 3.阴阳怪气带节奏

⚠️ 任何发言用户视为已阅读并同意上述规则

在遵守上述规则的情况下,频道保证每位成员的言论自由,欢迎各位平等且友好地交流~

📢 频道:t.me/bedtime_news
» 5. 美国宣布从尼日尔完成撤军

美国军方16日称,它已经完成从尼日尔的撤军。

据报道,今年4月,这个西非国家的执政军政府要求美国从该国撤走近1000名军事人员,这是华盛顿在去年这个西非国家发生政变后遭遇的一次难堪挫折。

在政变之前,尼日尔一直是美国打击非洲萨赫勒地区叛乱分子的重要伙伴。
» 4. 许家印1999年在香港买的30平房屋将被拍卖还债

9月17日,中国恒大早前被颁令清盘,香港高等法院并裁定恒大创办人许家印,要向中信集团旗下和信恒聚偿还逾53亿元人民币债项,否则要依据绝对押记令,出售名下物业抵债。

和信恒聚其后上诉,要求许家印交吉其持有的尖沙咀空置物业,并在法庭指示下出售,案件昨于高院审理,法庭在许家印一方缺席聆讯下,批准执行押记令,物业经拍卖出售后,将用作偿还部分欠债。

据了解,涉案物业为九龙柯士甸道144号祥景楼6楼A室。资料显示,有关单位属两房一厅间隔,面积约375呎,据报是许家印早年涉足房地产业务赚到第一桶金后,在1999年斥资175万港元购买
» 3. 丹东释放传音控股财务负责人

“非洲手机之王”传音控股财务负责人肖永辉解除留置。

9月17日,深圳传音控股股份有限公司发布关于公司高级管理人员解除留置的公告称,公司于近日收到丹东市振安区监察委员会签发的《解除留置通知书》,丹东市振安区监察委员会已解除对肖永辉的留置措施。目前公司生产经营管理情况正常,肖永辉已能正常履行财务负责人职责。

9月7日,丹东市振安区监察委员会决定对肖永辉采取留置措施及立案调查。
» 2. 合肥对三只羊涉嫌误导消费者立案调查

合肥高新区市场监督管理局:

近日,三只羊网络科技有限公司直播带货的“香港美诚月饼”引发关注。

对三只羊网络科技有限公司在直播中涉嫌“误导消费者”等行为,现已立案调查,将根据调查结果依法依规处理。

感谢广大媒体和网民的关心和监督。
» 1. 港交所告别“打风停市”传统,恶劣天气下照常交易

9月16日,港交所宣布,已获监管机构批准实施恶劣天气交易,恶劣天气交易将由9月23 日起生效。恶劣天气情况下,在港交所或通过港交所(包括沪深港通北向、南向交易)进行的证券交易将维持交易。

这一变化意味着,香港将结束长期以来台风和暴雨期间就关闭市场交易的传统,投资者将可以在香港天文台发出八号或以上台风信号(俗称“八号风球”),或是黑色暴雨警告(俗称“黑雨”)期间,如常买卖香港股票(包括IPO)和衍生产品。
» 马督工的知识星球开了

马督工的输出自留地
每周两篇深度分析
日更分享大量高质量答案
马督工会在这与大家面对面
共创内容社区

【睡前消息】放假中,只有这能“抓到”马督工

» 知识星球限时早鸟价年费

» 128元
» 7. 世界乒联选择9月18日开始决赛售票 被中国抗议后改期

9月15日,WTT世界乒联官方发文,为今日早些时候宣布福冈总决赛9月18日开票一事致歉
» 6. 进入新宾礁的菲律宾海警船自行离开

中国海警9月15日通报,9月14日14时许,菲海警9701号船撤离中国仙宾礁潟湖。这意味着自今年4月17日侵闯中国仙宾礁,并在此非法滞留近5个月的菲海警9701号船上演的闹剧暂告一段落。

在近期做出公开表态,表示菲律宾“不会撤离仙宾礁相关海域”之后,菲律宾国家海事委员会9月15日又发表声明表示,在海上航行五个多月后,菲海警9701号船“完成了它的使命,回到了它的母港。”
» 5. 特工逮捕一名向特朗普举枪的刺杀者

9月15日,美国前总统、共和党总统候选人特朗普在位于佛罗里达州西棕榈滩的私有高尔夫俱乐部内打高尔夫球时,俱乐部外传来枪声。

一名男子出现在球场附近位置,将一支AK-47枪口伸入球场围栏,指向特朗普。一名特勤局特工发现后,出于保护目的向持武器的嫌疑人开枪,嫌疑人开车逃跑并随后被捕。

美国联邦调查局发表声明称,枪击事件疑似是针对特朗普的“暗杀未遂”事件,目前正在展开全面调查。初步调查显示,嫌疑人是58岁的建筑承包商瑞安·韦斯利·劳思。

案发时,他距离特朗普不到500码(457.2米),警方在高尔夫球场附近的灌木丛中发现了一支AK-47步枪、两个背包和一个运动相机。

根据最新调查显示,劳思曾支持过民主党和共和党,给两个党派都捐过钱,还曾将选票投给了特朗普。劳思是北卡罗来纳州人,2018年,全家移居夏威夷,劳思与儿子在夏威夷开设了一家建筑工程公司。

劳思对特朗普的态度转变,可能与特朗普对俄乌冲突的立场有关。一段劳思接受采访的视频曾在脸书上传播。视频中,他表示自己非常支持乌克兰,不希望特朗普“帮助”俄罗斯,说到情绪激动时,甚至还哽咽了起来。枪击案发后,脸书迅速删除了这段视频。
» 4. 腾势汽车合资变国产:比亚迪收购奔驰股权

9月14日,深圳腾势新能源汽车有限公司发生股权变更,比亚迪汽车工业有限公司将腾势剩余的 10% 梅赛德斯 — 奔驰(中国)投资有限公司股份回购,腾势从合资变成国产车企
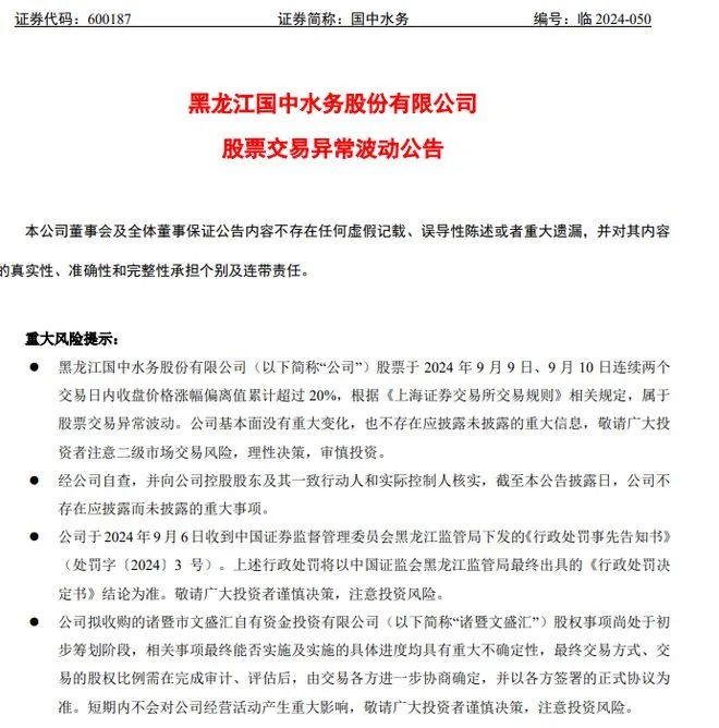
» 3. 国中水务收购汇源果汁计划受阻

国中水务对汇源果汁的收购有了变数。

近日,国中水务发布公告称,公司拟收购的诸暨市文盛汇自有资金投资有限公司股权事项尚处于初步筹划阶段,相关事项最终能否实施及实施的具体进度均具有重大不确定性。

红星资本局了解到,国中水务收购事项的交易对手方为上海邕睿企业管理合伙企业。若完成收购上海邕睿持有的诸暨文盛汇股份后,国中水务将成为诸暨文盛汇的控股股东及北京汇源食品饮料有限公司的控股股东。

据公告内容,上海邕睿持有的诸暨文盛汇52.47%的股权全部被深圳市福田区人民法院冻结,上海邕睿正在提起复议和执行异议。
» 2. 被生父抢走藏匿329天,女童遭虐待致死

被生父抢走藏起来后的第329天,梳着小揪揪,奶声奶气呼唤着“妈妈、妈妈……”的大眼萌娃田田(化名),被生父田某及和其婚内同居女友文某虐待致死。

2024年8月21日,在田田离世后的第244天,呼伦贝尔市中级人民法院公开审理“两岁女童被生父及女友虐待致死案”。

长达近6个小时的庭审,田田生母李婷婷携女儿照片出庭,情绪几度失控的她,当庭放弃律师提出102万的民事赔偿,跪求法庭判处被告人死刑。被告人文某、田某出庭受审,最终也双双认罪“求死刑”。当日,法庭宣布休庭,择日宣判。

李婷婷最后一次见到女儿,是2023年12月27日在满洲里的殡仪馆里。医院的危重病人抢救记录、急诊病历,尸检报告的短消息以及法院寄送的起诉书,都相继还原了田田在被生父抢走10个月内的惨痛经历。

庭审现场田某和其女友文某声称打骂孩子,完全是出于管教目的,没想到会这么严重,也没有意识到自己的行为是虐待。文某也表示不知道“自己为什么变成了恶魔?”

从公诉人提供的证据以及文某手机里都能看到,田田叫文某“妈妈”,她经常会在被打时说,“妈妈我错了;妈妈我不这样了;妈妈宝宝错了。”可即便如此,文某与孩子生父田某也没有停手的意思。

法庭现场展示了捆绑孩子的白色尼龙绳,有手指粗;殴打孩子的木棍约长45厘米,宽4、5厘米……公诉人提交文某的手机备忘录中的证据显示,两人曾在室外温度零下二十多度的情况下,将田田的衣物剥光并打开窗户,让孩子站在客厅达20分钟,等孩子认错之后才带她洗热水澡。文某、田某两人多次殴打田田,除了用皮带抽打、尼龙绳捆绑等极端手段,甚至还将袜子塞入田田口中、尿垫套在头上。更令人震惊的是,文某竟将这一系列行为称为“猎杀时刻”。

而当法官询问文某“猎杀时刻”的意思时,23岁的文某回答“我初中文化,没有太高的文化,可能就是字面的意思吧,未必是你们想象的那么凶残?”

令人难以接受的残酷事实是——文某、田某对待孩子的手段非常残忍,庭审现场有证人表示两人不给孩子吃饭,时间长达一天两夜;田某、文某也表示自从2023年2月把孩子接过来同住后,除了9月份可能没有殴打孩子,其余时间隔三差五就会因为孩子不听话“管教”孩子,还曾把孩子吊在家里像秋千一样的吊床上……

田田因何“系在全身多发性软组织挫伤的基础上,因胸部受到钝性外力作用造成右心房破裂,导致心包积血,急性心脏压塞而死亡”。
» 1. 第47届世界技能大赛在法国闭幕 中国金牌榜第一

9月15日,第47届世界技能大赛在法国里昂闭幕。经过4天的激烈厮杀,中国代表团共摘得36枚金牌、9枚银牌、4枚铜牌以及8个优胜奖,位居金牌榜、奖牌榜和团体总分首位。

上海选手勇夺3枚金牌、1枚铜牌及3个优胜奖,再创历史最好成绩,并首次斩获世赛最高奖项阿尔伯特·维达奖。中国上海作为2026年第48届世界技能大赛的举办城市,郑重接过世界技能组织会旗。
Back to Top