睡前消息自动搬运,其他重要消息转发

🚫 禁止事项
一、1.危害国家安全与公共秩序 2.侵犯他人权利(名誉隐私权等)
二、1.侮辱谩骂诋毁 2.人身或地域攻击 3.威胁胁迫骚扰 4.散布谣言教唆犯罪
三、1.广告推广 2.黑产灰产暗网 3.NSFW(与频道发布内容相关的除外)
四、1.刷屏 2.无意义水贴 3.阴阳怪气带节奏

⚠️ 任何发言用户视为已阅读并同意上述规则

在遵守上述规则的情况下,频道保证每位成员的言论自由,欢迎各位平等且友好地交流~

📢 频道:t.me/bedtime_news
前一阵子没注意,马逆公众号又转移阵地了,今儿抽空把之前的补了一下,顺便补了一篇文章,见置顶
» 8. 国际足联尝试引入“蓝牌”惩罚制度

作为全球最受瞩目的运动,足球的规则变化总能引发巨大关注,如今加入“蓝牌”的可能性又被人们所聚焦。

2月9日,据英国媒体报道,国际足球协会理事会已经批准引入蓝牌处罚,但需要先在低级别赛事中进行试验。

根据当前的规则,足球比赛中如果有球员犯规,裁判会根据严重程度决定是口头警告、黄牌警告,还是红牌将犯规者罚出场外,同一场比赛中如果吃到第二张黄牌则会“两黄变一红”被罚出场。

而蓝牌的定义则是——如果球员故意犯规破坏对手有威胁的进攻,或对比赛官员出言不逊,将被出示蓝牌并被罚下10分钟。

同时,如果同一场比赛同一人吃到两张蓝牌或者一黄一蓝,也会累积变成红牌被罚下。

从某种程度上来说,蓝牌相当于在黄牌警告和红牌罚下之间增加了一个“暂时被罚出场”的层级,这也不是这一提法首次出现。
» 7. 前浙江副省长兼任足协书记

根据足球报官方微博刚刚发布的消息:体育总局副局长、党组成员张家胜将担任中国足协党委书记。

张家胜出生于1968年10月,湖北江陵人,长期在湖北工作,曾任黄石市委副书记、政法委书记。

2015年10月,他担任省体育局局长、党组书记,2017年出任宜昌市市长,2021年4月改任黄冈市委书记。

2023年1月,张家胜当选为浙江省人民政府副省长,负责住房和城乡建设、综合交通运输、卫生健康、体育等方面工作。

2023年5月,担任国家体育总局副局长、党组成员。
» 6. 以色列总理要求制定加沙最南部作战计划

以色列总理内塔尼亚胡当地时间9日要求以国防军和安全部门制定在加沙地带南部城市拉法开展地面行动的计划。

声明说,不歼灭哈马斯在拉法的4个营,就不可能实现消灭哈马斯的目标。同时,在拉法开展密集军事行动之前,需要居民撤离“战区”。

拉法市是加沙地带最南端城市,与埃及接壤。目前有100多万加沙地带北部居民在这里避难。以军在本轮巴以冲突爆发初期曾要求加沙地带北部居民撤往南部。

内塔尼亚胡7日拒绝哈马斯提出的关于在加沙地带停火的要求,称以军将在几个月内战胜哈马斯。

巴勒斯坦加沙地带卫生部门9日发布的数据显示,以军过去24小时对加沙地带的袭击共造成107人死亡、142人受伤。去年10月7日新一轮巴以冲突爆发以来,以色列在加沙地带的军事行动已造成近2.8万人死亡、约6.7万人受伤。以色列方面称,共有1400多名以色列人在冲突中死亡。
» 5. 穆迪首次下调以色列信用评级

据美国彭博社报道,当地时间2月9日,国际评级机构穆迪首次将以色列的信用评级从A1下调至A2,并将前景展望下调至负面。穆迪认为,在可预见的未来,加沙地带的军事冲突将大幅增加以色列的政治风险,削弱其行政和立法机构以及财政实力。

穆迪在一份声明中表示,冲突各方目前还没有达成长期停火协议,也没有就全面恢复和加强以色列安全的长期计划达成协议。安全环境的弱化将使以色列面临更高的社会风险,以色列行政和立法机构的表现弱于穆迪预期的水平。

声明指出,以色列的公共财政正持续恶化,公共债务比率下降的趋势已经逆转。穆迪预计,以色列未来的债务负担将远高于新一轮巴以冲突爆发前的预测。“在可预见的未来,即使加沙地带的战斗强度有所降低或实现停火,以色列的政治风险可能也会持续升高。”
» 4. 俄罗斯组织疫情后第一个进入朝鲜旅行团

据法新社2月9日报道,该社的照片和视频显示,一批俄罗斯游客当天抵达平壤,这是自疫情关闭边境以来,已知的第一个访问朝鲜的外国旅游团。

报道称,他们的到来正值莫斯科和平壤加强关系之际。去年9月,朝鲜领导人金正恩罕见地进行了出国访问,在俄罗斯远东地区会见了俄罗斯总统普京。

据报道,法新社记者拍摄的照片显示,俄罗斯游客抵达平壤机场,许多人身穿羽绒服,推着行李箱或滑雪板等冬季运动装备,他们微笑着挥手,穿过机场,前往附近的大客车。

组织此次行程的旅行社经理纳塔利娅·津尼纳表示,旅行团将在朝鲜停留四天。

报道称,大约100名游客将先在“平壤停留,然后前往位于该国东海岸元山市附近的马息岭滑雪度假村”。
» 3. 美国国务卿布林肯拜年:“拥抱龙的力量与韧性”

当地时间9日,美国国务院网站发布国务卿布林肯声明,庆祝农历新年。

据报道,布林肯称,“祝所有庆祝农历新年的远近亲朋好友万事如意!这个欢乐的节日标志着美国和世界各地反思、希望和团结的时刻,也是人类共性的证明。”

布林肯还表示,“在迎来龙年之际,让我们拥抱这个生肖所象征的力量和韧性。愿新年给大家带来幸福、健康和繁荣。”

据报道,此前布林肯已连续多年在除夕发表拜年公报。
» 2. 统计数据:上海长期以来是藏红花最大产地

其实,这里有两大误区。第一,藏红花的原产地并不是西藏。藏红花原产自中东伊朗,在汉晋之际由西藏传入中原才得名“藏红花”。第二,崇明有着全国最大的藏红花种植地,藏红花确实可以说是崇明特产。

上世纪80年代,我国从日本引种了一批藏红花种球和因地制宜的种植技术,上海崇明、嘉定以及湖北、河南等地区都开始试种。

其中,崇明因多沙质土壤透气利水性好、气候条件合适、藏红花繁殖系数高等条件,逐渐发展成为国内最大的藏红花种植基地。

甚至在上世纪90年代以前,全国当时只有上海地区才有藏红花种球,且被严格控制外流。当时的崇明产藏红花可谓“一家独大”,也有“产量占国产藏红花90%”的说法。
» 1. 巴基斯坦选举结束,伊姆兰·汗和谢里夫都宣布胜选

据新华社报道,巴基斯坦国民议会(议会下院)选举投票于当地时间8日上午8时开始,下午5时结束,随后立即开始计票工作,将选举产生国民议会265个普选议席。

据报道,当地时间2月9日,巴基斯坦选举的最终投票结果尚未公布,巴基斯坦前总理伊姆兰·汗和纳瓦兹·谢里夫都宣布在选举中获胜。谢里夫领导的穆斯林联盟(谢里夫派)声称,作为单一政党赢得了最多席位,该政党将与其他政党讨论组建联合政府。而被监禁的伊姆兰·汗作为独立人士参选,初步结果显示,由他支持的独立人士获得了多数席位。
» 马督工的媒体课在各平台已更新第九、第十两课,分享了搜索技巧,欢迎已购课观众批判。
» 9、88岁小泽征尔去世

据日本媒体2月9日报道,日本指挥家小泽征尔于本月6日在家中去世,终年88岁。

小泽征尔,日本著名指挥家。1935年生于中国沈阳。24岁获法国贝桑松国际青年指挥大赛冠军。1961年开始在纽约爱乐乐团担任副指挥。历任芝加哥拉维尼亚音乐节、多伦多交响乐团、旧金山交响乐团、波士顿交响乐团、维也纳国家歌剧院音乐总监,被誉为“世界三大东方指挥家”之一。曾多次来华访问演出。
» 8、梅西香港表演赛主办方:向球迷退款一半

据@大湾区之声微博,主办方Tatler今日(9日)宣布向球迷退款一半,具体安排将于三月中旬前公布。
» 7、恩捷股份辟谣:云南首富没有跑路美国,本来就是美国籍

近日,某微信公众号发表文章称,“国内锂电隔膜龙头恩捷股份董事长、云南首富李晓明(Paul Xiaoming Lee)在中国卖掉自家公司的股票,套现345亿元后,他以及其家庭中的5人移民美国并获美国国籍,停止了对产业技术的升级和投资。”

2月8日晚间,针对这一传言,云南恩捷新材料股份有限公司(以下简称“恩捷股份”)官方表示,“上述信息均不属实。”

恩捷股份表示,Paul Xiaoming Lee先生于1992年12月毕业于美国马萨诸塞大学(Universityof
Massachusetts)高分子材料专业,1992年至1995年任美国Inteplast
Corporation技术部经理,创业初期取得美国国籍,经过在国内近三十年的努力,公司上市并逐渐壮大成为全球锂电池隔膜龙头企业。并非网传的上市套现后移民美国,该不实信息严重损害了Paul
Xiaoming Lee先生的名誉,其对不实报道或传闻保留一切法律追责的权利。
» 6、乌克兰官方确认更换军队总司令

当地时间周四,乌克兰总统泽连斯基在社交媒体上宣布,新团队将接管乌克兰武装部队的领导权,亚历山大·瑟尔斯基被任命为乌克兰武装部队新的指挥官,前任总司令扎卢日内已被免职。这也是自俄乌冲突以来乌克兰方面最大的军事改组。
» 5、普京接受美国记者专访:美国只要停止给乌克兰提供武器,立刻就谈判

北京时间9日,美国福克斯新闻网前主播、独立媒体人卡尔森发布了一条全长2小时7分的采访视频,受访者正是俄罗斯总统普京。

上线前,这场采访就在世界范围内引发关注。有媒体称,这次采访或将成为2022年乌克兰危机爆发后,美国媒体人对普京进行的首个正式访问。相关通告已在社交媒体上获得了网友的上亿次浏览量。

而另一方面,也有欧美政客认为此举是“背叛”,主持人卡尔森成了“克里姆林宫的附庸”,并呼吁要对其进行制裁。

普京透露,2022年2月以后他没有再同拜登交谈过,但俄美间有一定的接触。此前同拜登交谈时,普京曾向其表示,美国支持乌克兰并排斥俄罗斯,是“犯下历史性的巨大错误”。

他还表示,俄方通过各种接触向美国领导层传达信息:“如果你们真的想停止战斗,就应该停止(向乌克兰)供应武器——一切都会在几周之内结束,仅此而已,然后就可以开始就某些条件进行谈判。”
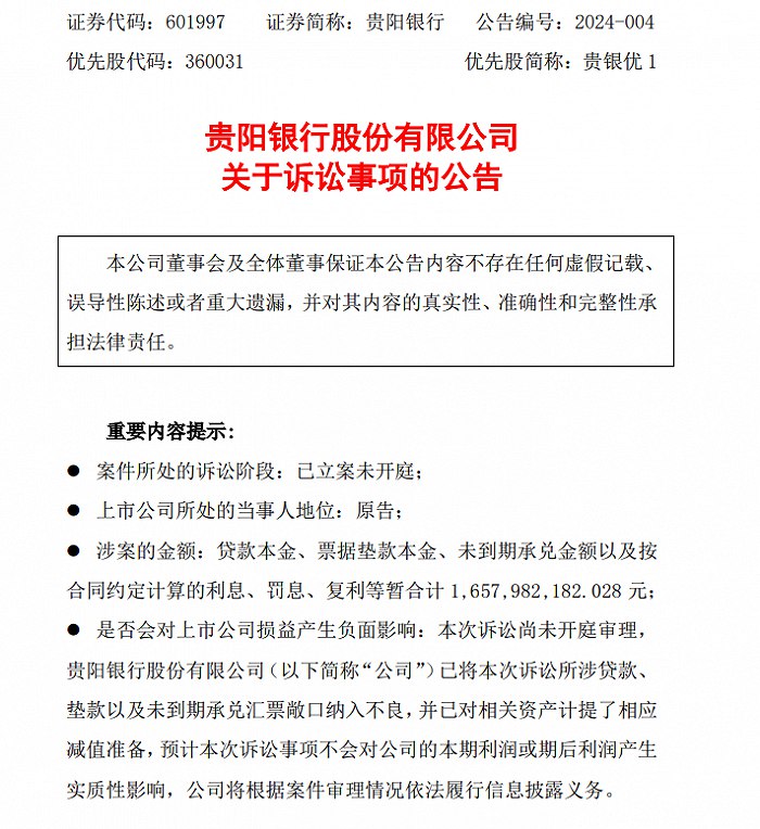
» 4、贵阳银行告王文银夫妻:16亿贷款未还

2月7日晚间,贵阳银行(601997.SH)披露一项诉讼公告,贵阳银行双龙航空港支行(以下简称双龙支行)因与贵州国际商品供应链管理有限公司(曾用名贵州国际商品交易中心有限公司)合同纠纷向贵州省贵阳市中级人民法院提起诉讼,于近日获得法院受理。

贵阳银行在公告称,2021年6月,双龙支行与被告一签订了《综合授信合同》,约定双龙支行向被告一授信人民币16亿元整(敞口金额),期限3年。

公开资料显示,贵州国际商品供应链管理有限公司成立于2015年,王文银为法定代表人,注册资本11亿元。正威集团持有该公司约95.55%的股权。

不过因被告一未按合同约定按时归还相关借款本息及票据垫款,且相关担保人亦未按时履行相应的担保义务,为维护公司合法权益,双龙支行依法向贵州省贵阳市中级人民法院提起诉讼。

据公告,上述案件涉及贷款本金、票据垫款本金、未到期承兑金额以及按合同约定计算的利息、罚息、复利等暂合计16.57亿元,这也意味着双龙支行向该公司的索赔金额超16亿元。
Back to Top