睡前消息自动搬运,其他重要消息转发

🚫 禁止事项
一、1.危害国家安全与公共秩序 2.侵犯他人权利(名誉隐私权等)
二、1.侮辱谩骂诋毁 2.人身或地域攻击 3.威胁胁迫骚扰 4.散布谣言教唆犯罪
三、1.广告推广 2.黑产灰产暗网 3.NSFW(与频道发布内容相关的除外)
四、1.刷屏 2.无意义水贴 3.阴阳怪气带节奏

⚠️ 任何发言用户视为已阅读并同意上述规则

在遵守上述规则的情况下,频道保证每位成员的言论自由,欢迎各位平等且友好地交流~

📢 频道:t.me/bedtime_news
» 7. 印度最高法裁定穆斯林离婚妇女可获得赡养费,引发宗教抗议

《印度教徒报》7月15日报道称,全印穆斯林属人法委员会在7月14日召开的工作委员会会议中颁布了八项决议,其中重点讨论的议题包括,印度最高法院有关穆斯林妇女离婚后能够获得赡养费的判决,以及北阿坎德邦《统一民法典》等问题。
该组织7月14日决议称,印度最高法院近期通过的穆斯林婚妇女可向上一任配偶寻求生活费用的判决是“违反伊斯兰教法”的。印度最高法院的这项判决裁定,印度《刑事诉讼法》第125条适用于所有缺乏独立收入的已婚女性和离婚女性,即只要男方有一定的经济能力,她们可以在再婚之前向男方寻求每个月的经济支援,这不会因为女方宗教信仰的不同而出现特例。此次判决旨在令公众意识到印度家庭主妇在家庭中扮演的重要角色,并进一步保护她们的基本权益。
而在此判决之前,有人认为印度穆斯林妇女只能适用1986年的《穆斯林妇女(离婚权利保护)法案》。没有独立赚钱能力的穆斯林离婚妇女只能从男方那里获取一段时间的临时经济支持,一般为三个月
» 6. 阿根廷A4攻击机机在训练时坠毁 1982马岛战争主力型号

7月15日,阿根廷空军证实,一架A-4AR军用飞机在该国中部圣路易斯省坠毁,飞行员在事故中丧生
事故发生在该飞机进行夜间空中训练期间。据了解,由于飞机起飞时没有达到足够的高度,飞行员在弹出驾驶舱后死亡。
目前坠机原因正在调查中。有迹象表明,发动机缺陷可能是导致事故的主因
» 5. 印军在克什米尔再次被伏击,4人死亡

印度军方16日称,印控克什米尔地区4名印度士兵在与疑似反印度政府叛乱分子的枪战中丧生。
印军方在声明中写道,15日晚间,印度政府军根据情报对查谟区多达县南部进行搜查时,遭到藏匿在森林中的武装分子袭击,5名士兵在交火中受伤,其中4人因伤势过重身亡
目前尚无叛乱组织宣称对此次袭击负责。
» 4. 马斯克确认:每月捐4500万美元支持特朗普竞选

据《华尔街日报》当地时间周一(15日)援引知情人士消息称,世界首富埃隆·马斯克表示,他计划7月起每月向一个新成立的超级政治行动委员会提供约4500万美元,以支持唐纳德·特朗普入主白宫
据一位知情人士透露,这一名为“美国政治行动委员会”的超级政治行动委员会成立于今年5月,已雇佣数百人,工作重点是在摇摆州争取对特朗普的支持,以对抗民主党类似的敦促选民投票的宣传活动。
» 3. 网购11元衣服后“仅退款”,消费者被判赔800元

今年4月27日,伍某在某购物平台上的某店铺购买了价值11.96元的衣物。伍某收到货物后,因对货物不满意,便在平台上提出了“仅退款”的请求
店铺客服解释“衣物是正常的尺码,不满意可以申请退货退款”。但店铺客服的回复未得到伍某的认可,伍某未经店铺同意,在网购平台继续申请仅退款不退货。随后,某电商平台基于大数据对于该订单作出了仅退款的处理。
伍某在收到退款后并没有将货物退回,给该店铺造成了一定的损失。双方沟通无果后,6月12日,店铺店主胡某便将伍某起诉至钟山法院,要求法院判令伍某退还11.96元货款以及因此次维权产生的800元合理费用。
在承办法官的耐心调解下,伍某也意识到了自己“仅退款不退货”的行为有违诚信,主动联系店主胡某协商退款退货事宜,同意退还11.96元的货款以及承担胡某因此次维权支出的800元相关费用。最终双方达成了和解,店主胡某也进行了撤诉。
» 2. 河南社旗县24小时降雨量全国第一,当地发布防汛救灾倡议书

据中央气象台网站降雨实况排行,7月15日9时-16日8时,河南南阳市社旗县降雨量高达418.6mm,在国家级气象观测站中排行第一。

为应对暴雨,社旗县防汛抗旱指挥部决定于7月16日2时0分将防汛应急响应级别由Ⅲ级提升为Ⅱ级;于7月16日5时30分将防汛应急响应级别由Ⅱ级提升为Ⅰ级。
7月16日,社旗县还发布了一份《倡议书》,希望全县各级党组织和广大党员积极响应号召,携手同心、众志成城、严阵以待,共同筑起抵御风雨的坚实屏障。

» 24小时638.5毫米 河南社旗国家站突破建站以来日降水历史极值

河南社旗国家站突破建站以来日降水历史极值。中国天气 7月16日消息,今天凌晨开始,河南南阳盆地遭遇极端强降雨,南阳、周口、许昌等地出现特大暴雨,按昨天8时至今天8时统计,最大降水量出现在河南社旗大冯营,为606.7毫米,若按3时至3时统计,大冯营降水量达到683.5毫米。因为夜间低空急流增强,导致夜雨对流性突出、强度大,最大小时降水量也出现在大冯营,高达148.3毫米(今天1时至2时)。
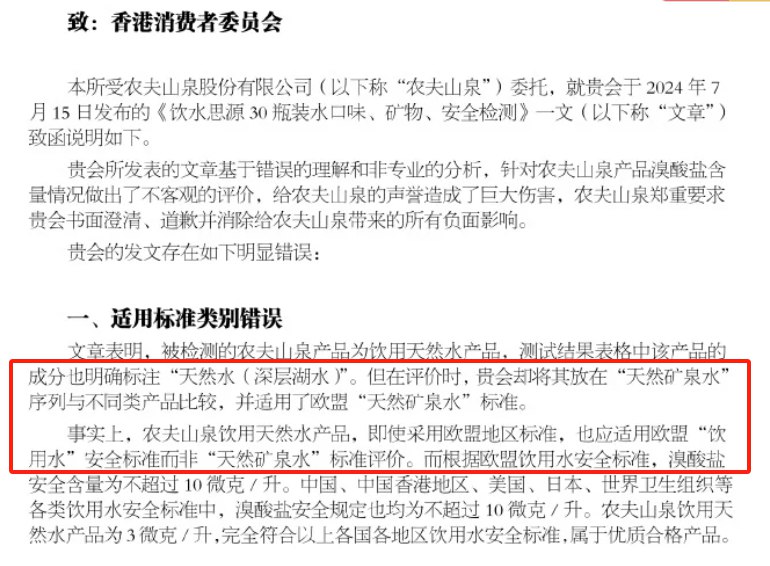
» 1. 农夫山泉威胁香港消费者协会:用欧盟矿泉水标准衡量天然水 属于抹黑

农夫山泉委托香港律师:要求香港消委会向农夫山泉及其消费者郑重道歉。

(略)
» 马督工的知识星球开了

马督工的输出自留地
每周两篇深度分析
日更分享大量高质量答案
马督工会在这与大家面对面
共创内容社区

【睡前消息】放假中,只有这能“抓到”马督工

» 知识星球限时早鸟价年费

» 128元
» 11. 法国体育部长已在塞纳河下水游泳

7月13日报道,法国体育、奥运会和残奥会部长阿梅莉·乌代亚-卡斯泰拉和残奥会运动员亚历克西斯·昂坎康13日跃入塞纳河畅游,以证明塞纳河河水已准备就绪,此时距离2024年巴黎奥运会开幕仅13天。

巴黎市政府12日重申,作为铁人三项游泳(7月30日至31日和8月5日)和公开水域游泳(8月8日至9日)的比赛场地,塞纳河的水质已经得到改善

据主管体育的巴黎副市长皮埃尔·拉巴当称,在过去12天进行的检测中,有10到11天的检测结果显示水质符合规定的适合游泳的参数。

塞纳河的水质近几个月来一直备受关注,河水中含有大量危险的大肠杆菌和肠球菌,其含量超过了国际游泳联合会规定的标准
» 10. 德国升级护卫舰:也准备淘汰8英寸软盘

德国海军正在对4艘“勃兰登堡”级护卫舰进行大规模现代化升级。德国军事专家托马斯·维格尔德指出,德国海军为此面临着诸多挑战,而其中一个微小但重要的问题是:必须为舰上8英寸软盘驱动器寻找替代品

德国“勃兰登堡”级护卫舰也被称为F123型,总共有4艘,在1994年至1996年分别开始服役。据介绍,使用软盘驱动器的数据采集系统是实现护卫舰操控功能的重要组件,在F123型护卫舰刚刚服役的年代,常用的数据存储介质仍然是软盘

维格尔德指出,为了避免彻底更换整套航测设备,德国海军可以选择保留现有的存储介质,或者找到某种类似软盘驱动器的模拟替代品,目前BAAINBw正在招标寻找后者的供应商。
» 9. 阿根廷击败哥伦比亚拿到美洲杯

7月15日,在第48届美洲杯决赛中,阿根廷凭借劳塔罗·马丁内斯在加时赛中的进球以1-0战胜哥伦比亚,连续两届夺得美洲杯冠军。梅西在比赛中因伤被换下并泪洒赛场,所幸队友们奋力为他捧回了奖杯。

阿根廷在鏖战120多分钟后艰难地以1-0击败哥伦比亚,队史上第16次夺得美洲杯冠军。加上2022年卡塔尔世界杯冠军,阿根廷实现了含金量十足的国际大赛三连冠
» 8. 西班牙击败英格兰,第四次拿到欧洲杯

北京时间7月15日凌晨3时,2024欧洲杯决赛,西班牙在柏林奥林匹克球场迎战英格兰。

上半场,双方均无建树;易边再战,罗德里半场伤退;下半场第47分钟,亚马尔内切送助攻,尼科·威廉姆斯低射破门;第73分钟,贝林厄姆助攻,替补出场的帕尔默低射扳平;第86分钟,库库雷利亚左路斜传门前,奥亚萨瓦尔铲射反超。

最终,西班牙2比1力克英格兰,以7战全胜、攻入15球的战绩,第四次夺得欧洲杯冠军,成为欧洲杯历史夺冠次数最多的球队。而英格兰则连续两届倒在决赛,依旧无缘欧洲杯冠军。
» 7. 以色列延长义务兵服役期限至三年

14日,以色列政府批准将未来八年的以色列国防军义务兵服役期限延长至36个月
» 6. 不许收空调费 桂平市6400多台空调装而不用

通报称,一些家长反映,桂平市部分学校空调装而不用,夏季教室、宿舍如同蒸笼,影响孩子的学习和生活。

经了解,此前桂平市有26所学校与第三方公司商议,由第三方公司独立出资4013.43万元,在学校教室、学生宿舍安装空调共6434台,通过向学生收取租赁费、电费的形式分期偿还费用。之后,根据有关政策要求,桂平市第三方公司不能再向学生收取空调租赁费、电费,因此第三方公司停用这批空调,学生、家长多次向有关部门反映,但一直没有得到解决。

桂平市纪委监委将此问题列入推进集中整治“履职清单”之一,督促教育、财政等职能部门严格按照政策要求,在不向学生收取费用的前提下,指导相关学校使用公用经费分年度、分批次回购并支付空调电费,解决了空调装而不用的问题。目前,26所学校的空调已重新使用,受益学生约6.5万名
Back to Top