睡前消息自动搬运,其他重要消息转发

🚫 禁止事项
一、1.危害国家安全与公共秩序 2.侵犯他人权利(名誉隐私权等)
二、1.侮辱谩骂诋毁 2.人身或地域攻击 3.威胁胁迫骚扰 4.散布谣言教唆犯罪
三、1.广告推广 2.黑产灰产暗网 3.NSFW(与频道发布内容相关的除外)
四、1.刷屏 2.无意义水贴 3.阴阳怪气带节奏

⚠️ 任何发言用户视为已阅读并同意上述规则

在遵守上述规则的情况下,频道保证每位成员的言论自由,欢迎各位平等且友好地交流~

📢 频道:t.me/bedtime_news
» 马督工的知识星球开了

马督工的输出自留地
每周两篇深度分析
日更分享大量高质量答案
马督工会在这与大家面对面
共创内容社区

【睡前消息】放假中,只有这能“抓到”马督工

» 知识星球限时早鸟价年费

» 128元
» 6. 深圳北站开通直升机公交业务

近日,一架东部通航AW139型直升机载着10名旅客从深圳北站接驳机场腾空而起。这是国内首个“低空+轨道”空铁联运项目,由深铁集团和东部通航联合推出。
深圳北站枢纽空铁联运项目坐落于东广场C1单体处,现场设有314平方米的先进直升机坪,可向市民提供业内高水准空中的士包机运输服务。
从浙江搭高铁回深圳的市民韩先生,成为该项目尝鲜者。“我公司在深圳湾,乘车过去需要40分钟以上,现在从深圳北站到公司,打个‘飞的’只要8分钟。”
该联运服务设有城际航线和市内航线,以中山为例的城际航线,飞行25分钟即可抵达,市内航线则可飞往深圳各区。
深圳市随心飞价格为 19800 元(可乘 6 人),深圳 — 龙岗区、坪山区专线为 9800 元(可乘 6 人),飞行时间约为 15 分钟。该服务运营时间为 8 时到 21 时,需要提前一天预约乘机时间。
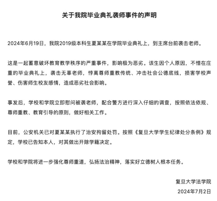
» 5. 复旦大学法学院通报毕业典礼袭师事件:涉事学生被开除学籍

7月2日,复旦大学法学院发布关于复旦法学院毕业典礼袭师事件的声明:6月19日,我院2019级本科生夏某某在学院毕业典礼上,到主席台前袭击老师。
...
目前,公安机关已对夏某某执行了治安拘留处罚。按照《复旦大学学生纪律处分条例》规定,学校已告知本人,对其做出开除学籍决定
» 4. 长江中下游干流水位全线超过警戒线

受持续强降雨和干支流来水影响,7月1日21时50分,长江中游干流汉口站水位涨至警戒水位27.30米;7月2日5时55分,长江中游干流黄石港水文站水位涨至警戒水位24.50米。长江干流莲花塘至镇江江段、两湖湖区已全线超过警戒水位。
6月18日长江中下游入梅以来,长江中下游干流附近及其南部发生持续性强降水过程,截至7月2日8时,全流域共有185站发生超警及以上洪水,长江2024年第1号洪水于6月28日在中下游形成。
长江委已于6月17日启动洪水防御Ⅳ级应急响应,并于6月28日将针对湖北、湖南、江西、安徽省的洪水防御应急响应等级提升至Ⅲ级,维持针对江苏、贵州省的洪水防御Ⅳ级应急响应。
» 3. 印度北方邦踩踏事件死亡人数升至122人

当地时间2日下午印度北方邦一场宗教活动上发生的踩踏事件死亡人数增加到122人
据悉,参加本次宗教活动的人数超过2万人,伤亡人数恐进一步增加。
印度历史上最严重的一次踩踏事故,是1954年发生在普拉亚格拉杰(当时名为安拉阿巴德)的大壶节踩踏事故,造成数百人死亡、上千人受伤的严重后果。
» 2. 美最高法院裁定公职行为有豁免权 质疑起诉特朗普

美国联邦最高法院7月1日裁定,前总统特朗普在涉嫌“干预2020年选举”的联邦案件中享有一定程度的刑事起诉豁免权,并指示下级法院重新考虑此案,确定哪些行为是不能被起诉的“公职行为”。
美国联邦最高法院现有9名大法官,6人为保守派,3人为自由派,保守派中有3人由特朗普在担任总统期间提名。当天9名大法官以6票赞成、3票反对的结果通过这一裁决。代表多数意见的首席大法官约翰·罗伯茨表示,特朗普仅对其作为总统在“公职行为”的职责范围内采取的行动享有豁免权
美国总统拜登对上述裁决表示强烈谴责,称“美国没有国王”,但该裁决破坏了法治,开启了一个“危险的先例”——这意味着特朗普因“国会山骚乱”而被追究法律责任的可能性大大降低。
而在这一裁决作出数小时后,特朗普与其律师团队讨论,尝试援引豁免决定推翻“封口费”案有罪判决
» 1. 中公教育董事长直播道歉:欠学生的钱要还

今年以来,中公教育屡陷欠费跑路、有退市风险等传闻,相关情况多次引发广泛关注,该公司股价也曾因此发生较大波动。
7月1日晚,中公教育董事长李永新首次出现在中公严选抖音直播间,回应了退费、股价等争议,以及高考志愿填报、公务员备考等学生关注的问题。
在一个多小时的直播里,李永新花了近六分之一的时间就退费问题道歉,并不断表态“一定会还钱”。
今年2月份,中公教育曾因“存在4000万元退费缺口”一事冲上热搜。大量学员花费好几万元购买课程,最终没能成功“上岸”,湖南中公教育承诺的退款却一拖再拖,一问才知,退款缺口竟高达4000万元。
记者调查发现,浙江、河南、安徽、山东等多个省份的中公教育分部,都出现了拖欠退款的问题。有学员2022年就申请退费,至今没收到退款。也有学员接受了分期退费的折中方案,拿到一两期退款后就再无下文。
» 马督工的知识星球开了

马督工的输出自留地
每周两篇深度分析
日更分享大量高质量答案
马督工会在这与大家面对面
共创内容社区

【睡前消息】放假中,只有这能“抓到”马督工

» 知识星球限时早鸟价年费

» 128元
» 12、国家羽毛球队17岁运动员猝死 正在印尼参赛

7月1日,一个令人悲痛的消息传来,在印尼举行的2024亚洲青年羽毛球锦标赛混合团体小组赛比赛期间,中国羽毛球队的17岁小将张志杰猝然离世
» 11、民调显示法国极右翼政党领跑国民议会选举首轮投票

法国6月30日进行国民议会选举首轮投票。当晚公布的出口民调显示,极右翼政党国民联盟以34%的支持率领跑,随后是新成立的左翼联盟“新人民阵线”,得票率为28.1%,执政党联盟“在一起”得票率为20.3%,排名第三。据法国媒体报道,本轮投票率在65.5%到69.7%之间,为1988年以来最高。

国民联盟主席若尔当·巴尔代拉
» 10、乌克兰称破坏一起在基辅的政变计划

7月1日,乌克兰总检察长办公室在官方账号发布消息称,警方于6月30日在首都基辅“发现一群准备进行政变的激进分子”。四名乌克兰公民因“散发呼吁暴力推翻乌克兰政府和宪法秩序的材料”而被当地检察官起诉,其中两人已被拘留。
» 9、以色列承认约旦河西岸五个犹太人定居点为合法城镇

6月30日报道,以色列财政部长斯莫特里赫宣布,以政府同意将约旦河西岸5个“非法”犹太人定居点“合法化”,此举引发外界谴责

以财长发言人表示,以色列政府已在深夜内阁会议上同意,承认约旦河西岸5个此前未经授权的定居点,而斯莫特里赫同意恢复向巴勒斯坦民族权力机构移交以方扣留的税款。

在上世纪90年代,以色列与巴勒斯坦签署了一系列和平协议(即《奥斯陆协议》),这些协议为谈判解决巴以冲突,设想在约旦河西岸和加沙地带建立一个独立的巴勒斯坦国提供了线路。但是,数十年来以色列仍在约旦河西岸扩建犹太人定居点。根据国际法以及国际社会大部分国家的观点,此类定居点均被视为非法。
» 8、沙钢集团创始人沈文荣逝世

6月30日,民营钢企龙头江苏沙钢集团有限公司(以下简称“沙钢集团”)深夜发布讣告,公司董事局主席沈文荣因病医治无效,于当日2时10分逝世,享年78岁。

一位熟悉沈文荣的人士表示,“沙钢集团的成功与沈文荣‘像铁一样强悍的性格’密不可分”。因此,在业界,沈文荣被称作“钢铁沙皇”

在接受媒体采访时,沈文荣曾表示不在乎“钢铁沙皇”的称谓。对于上述称谓带有的“强悍”色彩,他表示,“强悍是存在的,但我是不断地在否定自己,30年就是在不断地否定之中度过,有一些基本的东西不会否定的。你是一把手,自己不否定,人家怎么否定你”。沈文荣补充称:“认真做事,低调做事,这些基本的东西是不能否定的。”

作为改革开放后最早一批实业家,沈文荣一手打造的沙钢集团已成为国内特大型民营钢铁企业。根据世界钢铁协会最新发布的2023年主要公司产量排名,沙钢集团位居全球第六位。在国内钢企中,2023年沙钢集团钢铁产量仅次于中国宝武钢铁集团、鞍钢集团和河钢集团
» 7、两个医疗行业管理人员到菲律宾被绑架撕票

近日,网传有两名中国医疗器械公司高管赴菲律宾工作时,遭遇绑架并撕票。

7月1日,红星新闻记者从知情人士处获悉,遇害两人分属两家不同的医疗器械公司,均为公司中高管理层人员,两人相约6月20日抵达菲律宾考察业务,希望进一步拓展海外市场,却不幸遭遇绑架,6月24号遇害。

红星新闻记者注意到,一名遇害人员夏某某在国内某医疗器械上市公司担任国际营销总监,毕业于湖南城市学院,还曾被评为该校材料与化学工程学院近15年优秀毕业生。
» 6、人口萎缩,韩国第二大城市釜山“进入消失阶段”

调查显示,随着低生育率和人口老龄化加剧,韩国第二大城市釜山因人口萎缩显现出“进入消失阶段”的迹象。按照韩国媒体说法,釜山是韩国首个出现这一迹象的大城市。

韩联社援引韩国雇佣信息院6月底发布的一份报告报道,釜山人口从1995年的388万减少至2023年的330万。截至今年3月,釜山65岁及以上人口已占该市总人口的23%,由此成为韩国唯一进入“超老龄社会”的大城市。

报告所提及的一座城市“消失风险指数”,指把20岁至39岁女性人口总数除以65岁及以上人口的得数。这一指数大于1.5为低风险,1.0至1.5为正常情况,0.2至0.5视为进入消失阶段,0.2以下为消失风险高。釜山的消失风险指数为0.490,而韩国全国平均水平为0.615。
Back to Top