睡前消息自动搬运,其他重要消息转发

🚫 禁止事项
一、1.危害国家安全与公共秩序 2.侵犯他人权利(名誉隐私权等)
二、1.侮辱谩骂诋毁 2.人身或地域攻击 3.威胁胁迫骚扰 4.散布谣言教唆犯罪
三、1.广告推广 2.黑产灰产暗网 3.NSFW(与频道发布内容相关的除外)
四、1.刷屏 2.无意义水贴 3.阴阳怪气带节奏

⚠️ 任何发言用户视为已阅读并同意上述规则

在遵守上述规则的情况下,频道保证每位成员的言论自由,欢迎各位平等且友好地交流~

📢 频道:t.me/bedtime_news
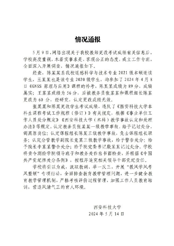
» 8. 十亿余元打水漂 华润医疗关停三年前并购医院

收购淮阴医院仅三年,华润医疗就选择了及时止损。

5月10日晚,央企华润医疗发布了集团公告,表示淮阴医院经营持续下滑,陷入亏损,且预计未来较长时间无法扭转,集团拟向行业监管部门申请关停淮阴医院。

公告中还表明,淮阴医院之所以陷入亏损,是因为受医护人员逐渐流失等历史遗留问题影响,以及区域医疗保障资源、同行业竞争情况等外部环境变化。

淮阴医院也是公立医院改制浪潮的参与者之一。据中新网报道,英国信诺公司在2014年参与了淮阴医院的第一次改制,双方曾签署一份总投资近10亿元的合作协议,前者在2019年完成了由非营利到营利性医院的改革。

在华润医疗出手之前,淮阴医院由淮安市淮阴医院投资管理有限公司控股。其中,Sinophi Hospitals占股80%,淮安市淮阴区城市资产经营有限公司占股20%。2021年3月,华润以8.83亿元收购了淮阴医院80%的股权。

» 9.

» 英先天失聪女童接受全球首例基因疗法恢复听觉 无需人工耳蜗或移植

一名完全失聪的英国女孩成为世界上首个接受开创性新基因治疗试验的人。目前,她的听力已得到了恢复。该成果在近期于美国巴尔的摩举行的美国基因与细胞治疗学会会议上被公布。

欧珀·桑迪出生时就完全失聪。经过此次治疗后,这名已18个月大的女孩听力几乎接近正常水平,并且可能会进一步改善。欧珀是在英国剑桥阿登布鲁克医院接受的治疗。

听觉神经病变可能是由OTOF基因缺陷引起的。该基因会编码一种名为otoferlin的蛋白,对耳中细胞与听觉神经之间的交流至关重要。在2023年9月进行的手术中,医生将工作基因注入欧珀的右耳,这种治疗方法是由生物技术公司再生元开发的。班斯表示,欧珀的手术与安装人工耳蜗非常相似。欧珀的内耳(耳蜗)被打开,并使用导管注射治疗药物。
» 7. 北京青年报:无法完成的“市场主体增量任务”

5月12日,大悟县政府办公室通报,针对网民反映的“大悟县吕王镇刘院村部分村民个人身份被冒用注册工商营业执照”问题,经查,2011年至2023年,吕王镇原工商所邓某、方某等人在“市场主体增量行动”中,违反依法合规的工作要求,通过镇政府工作人员获取刘院村部分村民身份信息,违规办理工商营业执照154个,涉及村民134人。同时排查出其他乡镇违规办理工商营业执照84个。

大悟县政府工作人员向深一度解释,市场主体发展是衡量一个地方经济发展的重要指标,这一行动的出发点是促进当地经济发展。大悟县市场监督管理局办公室主任向记者介绍,当时省工商局下发了一份关于开展市场主体增量行动的方案文件,从省、市区,到县、镇,指标逐级向下安排,各级按照方案指标完成任务。

这种量化式的指标要求至今存在。吕王镇市场监管所负责人透露,2023年他从上级收到的市场主体增量指标是420个,这是一个“不可能完成的任务”。

现任刘院村村支书刘长文和前任村支书黄建生都否认,村里收到过市场主体增量的指标。黄建生向深一度强调:“村民(被用于注册)的信息,绝对不是从我们村里拿的。”

深一度了解到,通报中的邓某在2007年至2023年任吕王镇原工商所所长,方某在2003年至2024年担任吕王镇原工商所注册员。

在接受深一度采访时,方某解释,村民信息都是领导邓某从上级处拿到的。2011年时,邓某向他提到市场主体增量要求,交代他将这些信息注册工商营业执照。“我只是审核松一些,虽然手续不全,也用这些信息注册了。”

2011至2023年间,经注册员方某之手办理了通报中的154个工商营业执照。方某称,他拿到的村民信息包括姓名和身份证号,经营范围大多选择油茶种植,“因为领导说,这里山区就适合这个,用其他的(经营范围)也不适合。手机号就填当时工商所工作人员的。”

据大悟县政府官网2024年4月1日发布的文件,孝感市政府确定了大悟县2024年的预期目标,即新增经营主体1.16万多家,企业比重达到25%以上。县委、县政府提出了高于市级预期的目标:新登记经营主体超过13000家,新登记企业比例超过25%。文件还显示,一季度全县新增经营主体4693家,目标完成率120.33%,其中新增企业825家,占比17.58%,位居全市第三位。
» 6. 菲律宾200名平民前往黄岩岛

在15日的外交部例行记者会上,有记者提问称,今天五艘商业渔船上约200名平民从菲律宾驶向黄岩岛周围海域。相关组织表示,此次航行的目的是维护他们对有争议水道的权益,请问外交部是否注意到该组织的行动?对此有何评论?
» 5. 泽连斯基:鉴于前线局势推迟参加所有国际活动

15日,乌克兰总统泽连斯基在社交媒体上表示,当天他与乌克兰武装部队总司令瑟尔斯基和总参谋长巴吉列维奇就前线局势召开电话会议,就哈尔科夫州局势和乌克兰国防军补给问题等进行了讨论。

泽连斯基表示,鉴于目前前线局势,他已指示推迟所有原定由他参加的国际活动,并会重新拟定新的日期
» 4. 雅居乐宣布债务违约

5月14日,雅居乐发布公告称,鉴于公司面临的流动性压力,于公告日公司尚未支付2020年票据的有关利息,该票据利息支付的宽限期于2024年5月13日到期,并预计将无能力履行其境外债务项下的所有付款义务。受此消息影响,雅居乐集团股价大跌12.86%,以0.61港元/股报收。

雅居乐披露的最新销售数据显示,截至今年4月30日4个月的预售总值为65.5亿元,较2023年及2022年同比分别下降68%及73.9%。目前雅居乐存续的美元债共有9只,合计金额高达36.47亿美元。

在房地产行业内,雅居乐曾与碧桂园、恒大、富力以及合生创展并称“华南五虎”。2018年,雅居乐销售额首次突破千亿大关,成功跻身千亿房企之列。
» 3. 美国对中国电动汽车 芯片加征关税

5月14日,美国白宫宣布对中国太阳能电池、电动汽车、计算机芯片和医疗产品等一系列商品加征关税
» 2. 李显龙正式让位黄循财

新加坡总理李显龙今天将正式卸任。李显龙13日向总统尚达曼递交他和整个政府的辞呈,尚达曼接受了辞呈,辞呈将于15日正式生效。新加坡副总理兼财政部长黄循财继任总理,黄循财将率领新内阁在同一天宣誓就职

这意味着从15日开始,新加坡将结束“李显龙时代”,迎来“4G(第四代领导团队)时代”。李显龙担任新加坡总理长达20年,尚达曼肯定李显龙把新加坡“塑造成一个有活力且更多元的经济体”,“为新加坡赢得了独特的国际地位”。

对于新加坡未来面临的挑战,新加坡《联合早报》14日刊登对黄循财的采访称,亚洲仍是全球发展的重心,作为其中一员的新加坡可以服务广泛的亚洲地区。他同时强调,新加坡“不能陷入地缘政治浪潮”。
» 1. 杭州市临安区政府向企业收购整栋楼做公租房

5月14日,杭州市临安区住房和城乡建设局发布《关于收购商品住房用作公共租赁住房供应商的征集公告》

经临安区人民政府研究决定,在临安区范围内收购一批商品住房用作公共租赁住房,现就收购有关事项公告如下:

一、房源范围
房源位于杭州市临安区范围内。

二、房源基本条件
1、房源以整幢作为基本收购单位,同时单套建筑面积不超过70㎡;
2、收购房源需搭配一定比例的车位,房源待售车位数量满足配比条件,即60㎡(含)以下的每套按0.6个车位比例配置,60㎡以上的每套按1.0个车位比例配置。
» 马督工的知识星球开了

马督工的输出自留地
每周两篇深度分析
日更分享大量高质量答案
马督工会在这与大家面对面
共创内容社区

【睡前消息】放假中,只有这能“抓到”马督工

» 知识星球限时早鸟价年费

» 128元
» 12. 印度孟买广告牌倒塌 14死60伤

印度孟买13日发生的30米高铁制广告牌倒塌事件死亡人数上升至14人,60人受伤。
» 10. 南林大副教授未通过考核自杀

作为高层次人才被引进到南京林业大学生态与环境学院,副教授宋凯在学校第一个聘期的考核未通过后,于今年4月2日被发现在家中自杀。

据学校官网信息,1986年出生的宋凯,本科毕业于天津工业大学,北京大学硕士,加拿大UBC博士、博士后。2019年,时年33岁的宋凯作为高层次人才被引进到南京林业大学生态与环境学院。

了解宋凯情况的杨月告诉澎湃新闻,宋凯自杀之前,未通过第一个聘期的考核,得分是不合格。宋凯的导师和学生回忆,宋凯勤奋、温和,为人友好,脸上总是带着笑容。宋凯和妻子育有一个孩子,在南京买了房,但没还完贷。宋凯的亲属说,宋凯患有抑郁症。很长一段时间,宋凯忙于工作、写基金(项目申请)。对于其是否是因为考核未通过而自杀,该亲属表示不清楚。

对此,南京林业大学生态与环境学院相关负责人5月13日回应媒体称,该宋姓教师确已去世,但网传信息与事实严重不符。南京林业大学人事处一名工作人员则表示,宋凯确实已去世,且患有抑郁症,宋凯并没有被降职。工作人员解释,宋凯退还了1万元的安家费,原因是他没达到学校的考核要求,这是当时入职合同中学校约定好的条款。宋凯去世后,学校将给予其家属抚恤金。
» 9. 乌克兰外长访问塞尔维亚

据塔斯社报道,当地时间13日,塞尔维亚总统武契奇与到访的乌克兰外长库列巴举行会晤后表示,塞尔维亚大使即将重新返回基辅

出于安全考虑,塞尔维亚驻基辅大使馆2022年3月暂停运作。工作人员撤回贝尔格莱德。
» 8. 上海特斯拉工厂拿到储能超级工厂项目许可证

5月13日,上海自贸试验区临港新片区管委会称,特斯拉上海储能超级工厂建设项目已完成施工许可证核发,这是特斯拉在美国本土以外的首个储能超级工厂项目。

根据计划,特斯拉上海储能超级工厂将在2025年第一季度实现量产。储能超级工厂初期规划年产商用储能电池1万台,储能规模近40吉瓦时(GWh)。每台商用储能电池可储存超3兆瓦时能量,适用于可再生能源系统、峰值需求管理等多场景应用。

特斯拉储能超级工厂不仅是企业全球生产布局的一次重要优化,也将助力上海新型储能产业发展和绿色低碳转型。据悉,该项目总占地面积约20万平方米,总投资约14.5亿元。
» 7. 哈萨克斯坦前经济部长家庭暴力打死妻子判24年

5月13日,哈萨克斯坦国民经济部前部长宽迪克·比辛巴耶夫被法庭判定犯有酷刑和谋杀罪,被判24年监禁

出生于1980年的比辛巴耶夫在美国留学拿到工商管理硕士学位,他曾在2016年5月至12月短暂担任过国民经济部部长。2023年11月,他被指控谋杀妻子萨尔塔纳特·努科诺娃,今年3月这起案件的审判开庭,引发哈萨克斯坦全国轰动。

据悉,该国最高法院将庭审进行了现场直播,最高峰时同时观看人数超100万。
» 6. 美航天局任命首席人工智能官

美国航天局局长比尔·纳尔逊13日任命戴维·萨尔瓦尼尼为该机构的首席人工智能官。美航天局称,这一新设立的职位旨在确保美国航天领域跟上人工智能快速发展的步伐。

美航天局13日发布新闻公报说,这一最新任命是对萨尔瓦尼尼此前担任美航天局首席数据官职责的扩展,他将负责协调该机构在人工智能使用方面的战略愿景和规划。

担任首席人工智能官后,他将继续推动美航天局与其他政府机构、学术机构、行业伙伴和相关专家的合作,以确保该机构处于人工智能技术的前沿
» 5. 深圳新建住宅限高150米

据深圳特区报5月14日报道,2024版《深圳市建筑设计规则》将于近日正式发布,修订内容包括备受市民关注的:减少住宅公摊面积,有效提高得房率,住宅和宿舍实行150米限高等
Back to Top